예외 처리
예외 처리
예외 처리가 필요한 이유
예외 처리 구문이 없으면 if ~ else 구문으로 모두 처리해야 합니다. 이는 정상 구문과 예외 구문을 구분하기 힘들게 만들며 유지보수를 힘들게 합니다.
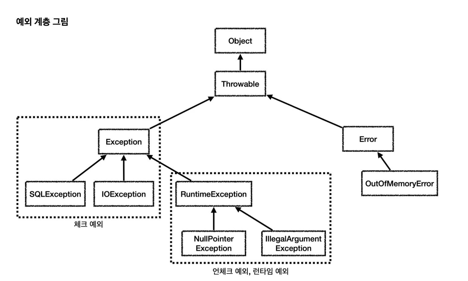
예외 계층
Throwable: 최상위 예외Error:- 심각한 시스템 오류와 같이 애플리케이션에서 복구가 불가능한 시스템 예외
- 이 예외를 잡으려고 해서는 안됨
Exception- 체크 예외
- 단, RuntimeException은 예외
RuntimeException: 언체크 예외
체크 예외 vs 언체크 예외
- 체크 예외: 예외를 잡아서 처리하지 않으면 항상
throws키워드를 사용해서 던지는 예외를 선언해야 함 - 언체크 예외: 예외를 잡아서 처리하지 않아도
throws키워드를 생략 할 수 있음
체크 예외
Exception을 상속받은 예외는 체크 예외가 됨
1
2
3
4
5
public class MyCheckedException extends Exception {
public MyCheckedException(String message) {
super(message);
}
}
처리 방법 1 - try ~ catch
1
2
3
4
5
6
public class Client {
public void call() throws MyCheckedException {
//문제 상황
throw new MyCheckedException("ex");
}
}
1
2
3
4
5
6
7
8
9
10
11
public class CheckedThrowMain {
public static void main(String[] args) {
Client client = new Client();
try {
client.call();
} catch (MyCheckedException e) {
System.out.println("예외 처리");
}
}
}
처리 방법 2 - throws
1
2
3
4
5
6
7
public class CheckedThrowMain {
public static void main(String[] args) throws MyCheckedException {
Client client = new Client();
client.call();
}
}
체크 예외 장단점
- 장점: 개발자가 실수로 예외를 누락하지 않도록 컴파일러를 통해 잡아주기 때문에 어떤 체크 예외가 발생하는지 쉽게 파악 가능
- 단점: 모든 체크 예외를 반드시 잡거나 던지도록 처리해야 하기 때문에 너무 번거로운 일이 됨
단점 예시
처리하지 못하면 throws 구문으로 반복해서 던져줘야 합니다.
언체크 예외
RuntimeException을 상속받은 예외는 언체크 예외가 됨
언체크 예외 장단점
- 장점
- 신경쓰고 싶지 않은 언체크 예외를 무시할 수 있음
- 예외를 한 곳에서 공통 처리 할 수 있음
- 단점: 개발자가 실수로 예외를 누락할 수 있음
공통 처리 예시
실무에서는 런타임 예외를 주로 사용합니다.
finally
자바는 어떤 경우라도 반드시 호출되는 finally 기능을 제공합니다.
필요 이유
try ~ catch로 예외를 받아 처리 하더라도, 또 다른 예외나 예상치 못한 상황이 발생할 수 있습니다. 이런 경우 파일이나 네트워크 리소스를 닫지 않으면 자원이 낭비되게 되는데, 이런 상황을 예방 하고자 필요합니다.
사용 방법
1
2
3
4
5
6
7
try{
//정상 흐름
}catch{
//예외 흐름
}finally{
//반드시 호출해야 하는 마무리 흐름
}
try ~ finally도 가능
1
2
3
4
5
try{
//정상 흐름
}finally{
//반드시 호출해야 하는 마무리 흐름
}
try-catch-resources
외부 자원을 사용하고 try가 끝나면 외부 자원을 반납하는 패턴이 반복되면서 편의 기능으로 도입되었습니다.
이를 사용하기 위해선 AutoCloseable 인터페이스를 구현해야 합니다.
1
2
3
public interface AutoCloseable {
void close() throws Exception;
}
1
2
3
4
try(Resource resource = new Resource()){
// 리소스를 사용하는 코드
}catch{
}
이렇게 finally를 구현하지 않아도 자동으로 close 메소드가 호출되어 처리 됩니다.
이외에 try ~ catch 사용 방법
catch 여러 개 선언
1
2
3
4
5
6
7
8
9
10
11
12
13
14
15
16
public class CheckedThrowMain {
public static void main(String[] args) {
Service service = new Service();
try {
service.catchThrow();
} catch (MyCheckedException e) {
} catch (RuntimeException e) {
} catch (Exception e) {
}
System.out.println("정상 종료");
}
}
위에서 부터 체크를 하므로 하위 타입이 위로 가야 합니다.
catch or 구문
1
2
3
4
5
6
7
8
9
10
11
public class CheckedThrowMain {
public static void main(String[] args) {
try {
} catch (IllegalArgumentException | IllegalStateException e) {
}
}
}
e 변수는 공통 부모의 값만 참조할 수 있습니다.
참고
이 기사는 저작권자의 CC BY 4.0 라이센스를 따릅니다.


